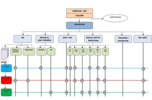
Zarad fleksibilnosti u radu i uspešnije ralizacije projekata, izabrali smo balansirano-matrični tip strukturiranja koji ASW Inženjering-u omogućava da pored stalnih formira i projektne, privremene timove.
Privremene timove čine naši stručnjaci koji su članovi stalnih timova, međutim do momenta realizacije projekta, stalni timovi razdvojeni su u pet osnovnih grupa čije su osnovne aktivnosti:
Osnovna i primarna delatnost kompanije ASW jeste razvoj softverskih proizvoda i rešenja. Razvojni sektor sačinjen je od timova koje se bave razvojem softverskih proizvoda iz domena proizvoda ASW portfolia, kao i razvojem specifičnih softverskih rešenja prema zahtevima klijenata.
Uloga Software Architect izdvojena je iznad svih razvojnih timova i dobila je kompanijsku težinu.
Software architect-i ispred razvojnog sektora, a i kompanije ASW, su Aleksandar Marinković, Jela Spasić i Nebojša Radojičić.
Razvojni timovi su:
Tim koji okuplja stručnjake angažovane na razvoju softvera asw:credis (sistem za naplatu i brigu o potrošaču), asw:utilitas (sistem za obračun i naplatu komunalnih usluga), asw:examinus (sistem za praćenje i kontrolu tehničkih pregleda motornih vozila), kao i mnogih drugih. Tim je projektno orijantisan. Ovim timom rukovodi Aleksandar Marinkovic.
Tim fokusiran je na razvoju rešenja asw:dominus (ERP sistem) i asw:opus (ljudski resurski i obračun zarada), a tim vodi Jela Spasić.
Tim koji se bavi razvojem proizvoda asw:mercantis (softver za maloprodaju), a tim vodi Marija Savić.
Tim koji se bavi razvojem proizvoda asw:maximus, asw:numerus, asw:focus, asw:calculens. Timom rukovodi Danijel Subotić.
Tim koji se bavi razvojem proizvoda asw:sapiens (BI sistem).
Tim obavlja testiranje i dokumentovanje ASW proizvoda.
Drugu grupu čine timovi koji su prvenstveno orijentisani ka pružanju usluga. Ti timovi se bave realizacijom projekata I podrškom korisnicima.
Grupom timova za projekte i podršku upravlja direktor sektora, Bojan Ivković
Business Development je sektor za poslovni razvoj, a primarna funkcija ovog sektora je prodaja i marketing proizvoda i rešenja ASW-a.
Direktor sektora je Slobodan Arsić.
Tim za sistemski softver, hardver i komunikacije.
Direktor sektora je Darko Sekulić.
Grupa timova zajedničkih usluga uključuje timove:
Tim je zadužen za održavanje sistema upravljanja kvalitetom. Predstavnik rukovodstva za kvalitet je Darko Sekulić.
Fokusuran na sektor ljudskih resursa i na razvoj i unapređenje kompetencija zaposlenih.
Zadužen za finansije i računovodstvo.
Zadužen za uspešno održavanje organizacije.
